农业地膜的分类及作用
北回归客
2025-01-17 10:03:52
0

      地膜覆盖技术是人类在农业领域做出的突破性发明。20世纪50年代由日本科学家发明和应用,最早是用于草莓生产。1978年6月,时任农业部朱荣副部长去日本参观回国后,向有关单位介绍了日本地膜覆盖技术,并要求开展相关研究,以此开启了中国地膜覆盖技术研究和应用。

       农用地膜是指直接覆盖于栽培畦或近地面的薄型农膜。一般厚度为0.008~0.015毫米,基础树酯为聚乙烯。近年来,各种有颜色的农膜纷纷上市,由于不同颜色的农膜对光谱的吸收和反射规律不同,对农作物生长及杂草、病虫害、地温的影响也不一样。现代地膜已由普通地膜发展到各种有色地膜及除草、防虫等多功能专用地膜。因此在使用中要针对不同农作物的特点和种植季节,选择不同颜色的农膜。

       不过在具体使用时要注意:地膜与农业大棚用膜之间的区别。

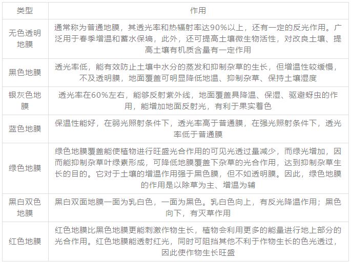
       1、普通地膜(无色透明地膜):厚度0.015毫米,幅宽80~300厘米不等,可根据畦宽选择不同的规格。地膜覆盖后,可以提高地温、保墒、护根以及提高肥效等。还有一定的反光作用,以改善植物中下部叶片的受光条件。适合春秋两季使用。

       2、黑色地膜:黑色地膜用于除草降温,还可用于瓜菜的软化栽培。透光率低,能有效防止土壤中水分的蒸发和抑制杂草的生长,但增温性较缓慢,不及透明膜,地面覆盖可明显降低地温、抑制杂草、保持土壤湿度。

       主要适用于杂草丛生地块和高温季节栽培的蔬菜(夏萝卜、白菜、菠菜、秋黄瓜、晚番茄)及果园,特别适宜于夏秋季节的防高温栽培,可以为作物根系创造一个良好的生长发育环境,提高产量。目前,大棚草莓栽培已广泛推广黑色地膜覆盖,这样不仅有明显促进草莓还苗及生长的作用,而且使草莓果实不接触土壤,提高了产品质量。

1

       3、银灰色地膜:银灰色地膜覆盖有驱蚜防毒保墒,还有除草作用。银灰色地膜透光率为15%,反光率高于35%,反光中带有红外线,对蚜虫有驱避作用。而蚜虫是病毒病的主要传播媒介,防虫可起到防病毒的作用。大棚蔬菜可在通风口处挂银灰色地膜能防蚜。适用于夏秋季蔬菜、瓜类、烟草的防治病虫及抗热栽培。实践证明,夏秋季节用于覆盖黄瓜、西瓜、番茄、菠菜、芹菜、莴苣、棉花等作物,不但有良好的防病虫作用,还能改善这些农作物的品质。

2

       4、黑白二面地膜:黑白两面地膜降温除草效果比黑色地膜更好,主要用于降温除草。此为正反面黑白两种不同颜色的地膜。地面覆盖时,一般让黑色面朝下,白色面朝上。它不但具有黑色地膜覆盖的作用,同时还有白色膜面反光的效果,因而白天降温效果比黑色地膜要好。由于夏季高温时降温除草效果比黑色地膜更好,因此,主要用于夏秋蔬菜、瓜果类抗热栽培,具有降温、保水、增光、灭草等功能。

3

       5、蓝色农膜:蓝色膜的主要特点是保温性能好,在弱光照条件下透光率高于白色农膜,而在强光照条件下透光率又低于白色农膜,保温性能良好。适用于育秧、育苗,不但成秧成苗率高,而且苗粗壮。用于蔬菜、花生和草莓等作物,能抑制十字花科蔬菜的黑斑病菌生长,有明显的增产保质作用。非常适用于水稻育种,还可用于蔬菜、棉花、花生、草莓、马铃薯等作物覆盖栽培。

4

  6、绿色农膜:除草为主,增温为辅。对自然光透射有选择性,能使绿色光照增加,可抑制杂草叶绿素的形成,使杂草生长受到控制,热辐射透射率不如乳白色地膜,比黑色更强,故以除草为主,增温为辅。可替代黑色地膜用于春季除草,对茄子、甜椒、草莓等作物也有促进地上部生长和改进品质的作用。但绿色地膜价格较贵,且易老化,使用期缩短,所以可在一些经济价值较高的作物上或设施栽培时用于地面覆盖。

       7、红色农膜:红色地膜比黑色地膜更能刺激作物生长,植物会利用更多的能量进行地上部分的光合作用。能透射红光,同时可阻挡其它不利于作物生长的色光透过。因此,能满足水稻、玉米、甜菜等对红光的需要,使作物生长旺盛。主要适用于水稻、甜菜、韭菜、黄瓜等作物覆盖。多年的实践证明,在红色农膜下栽培的水稻秧苗生长旺盛;甜菜含糖量提高;韭菜叶宽肉厚,收获期提前,产量增高;胡萝卜能增加产量。

5

      由于塑料地膜的不可降解性对环境有一定的破坏作用,处于对环境保护角度考虑,还有许多其他种类的地膜,下面就一起来看看吧!

       1. 生物降解地膜:生物降解地膜能够在自然环境下可以被微生物降解,最终降解为二氧化碳和水,不会对土壤造成污染的新型地膜。但生物降解地膜的高成本是制约其推广的主要因素。

       2. 光降解地膜:主要通过光照的照射降解作用使地膜破碎,通过控制光催化剂,在一年以内,能够有效控制地膜的降解时间,从而满足各种农作物对时间的要求,既保证农作物的生长,还不会对环境造成伤害。

农业中塑料薄膜的主要作用

      塑料薄膜在农业中的作用主要有“提高土温、保持土壤水分、保持土壤疏松、提高土壤肥力、增强光照、抑制杂草”的作用,并可使农作物达到早熟的增收目的。棉花、花生、玉米、西瓜、蔬菜地里均有薄膜覆盖使用。

6

       (来源:农业青年)

相关内容

热门资讯

制种玉米机械化去雄现状剖析与发... 在农业现代化进程中,农业机械化扮演着极为关键的角色。它不仅能显著减轻人力劳动负担,还能大幅提升劳动生...
玉米茎基腐病危害及研究进展 玉米茎基腐病是目前玉米生产上的主要病害,玉米茎基腐病地上部症状有3种主要类型,即青枯、黄枯和青黄枯。...
制种玉米全程机械化存在的问题及... 2007年我国玉米种植面积达0.29亿hm²,超过水稻和小麦,位居谷物种植面积之首,玉米年度需求增量...
超详细!一文了解玉米杂交种制种... 玉米自交系的概念 玉米自交系是指从一个玉米单株,连续自交多代,最终选择出性状整齐一致,遗...
什么是自交系、单交种、双交种、... 玉米杂交种因配制的方法不同,杂交种的名称也不同。 1、自交系:用人工套袋的方法,把玉米雄...
种子萌发的“开关” 根据国家《农作物种子检验规程 发芽试验》(GB/T 3543.4-1995)中的要求,发芽过程均需要...
土壤、腐植酸、微生物三者的关系... 土壤是有生命的,这个生命就是土壤微生物。土壤是微生物的大本营,是微生物生长和繁殖的天然培养基。腐植酸...
玉米病虫害综合防控技术 我国已记载的玉米病虫害有309种,其中,病害53种,虫害256种,50多种病虫害可造成一定的产量损失...
农业地膜的分类及作用 地膜覆盖技术是人类在农业领域做出的突破性发明。20世纪50年代由日本科学家发明和应用,最早是用于草莓...